Fidelity Investments: Cash Management Account Dashboard

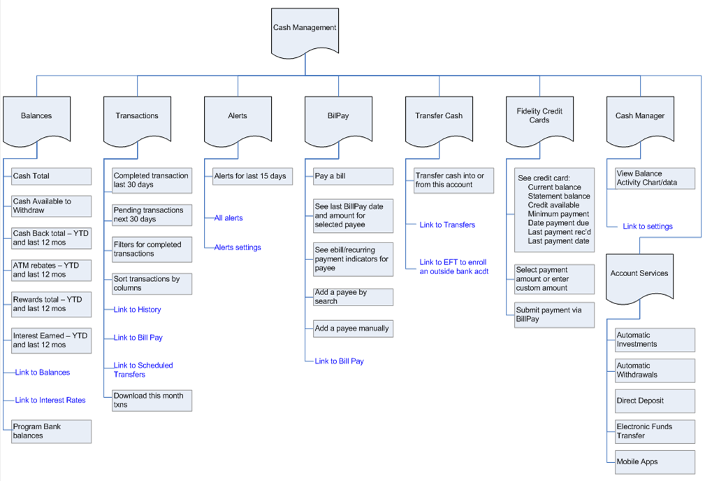
Make enhancements and visual updates to Fidelity’s mySmart Cash Account “Overview” page such that it will become to customers their “complete cash management center”. This includes making sure that the content conforms to the Fidelity visual standards, but give the page a more “bank-like” feel, allowing the customers to do things such as quickly add payees without leaving the page, furnishing them with additional balance views, and provide sorting within the “Activity” pane such that all pending activity can be viewed.